新着情報(更新日)

戻る

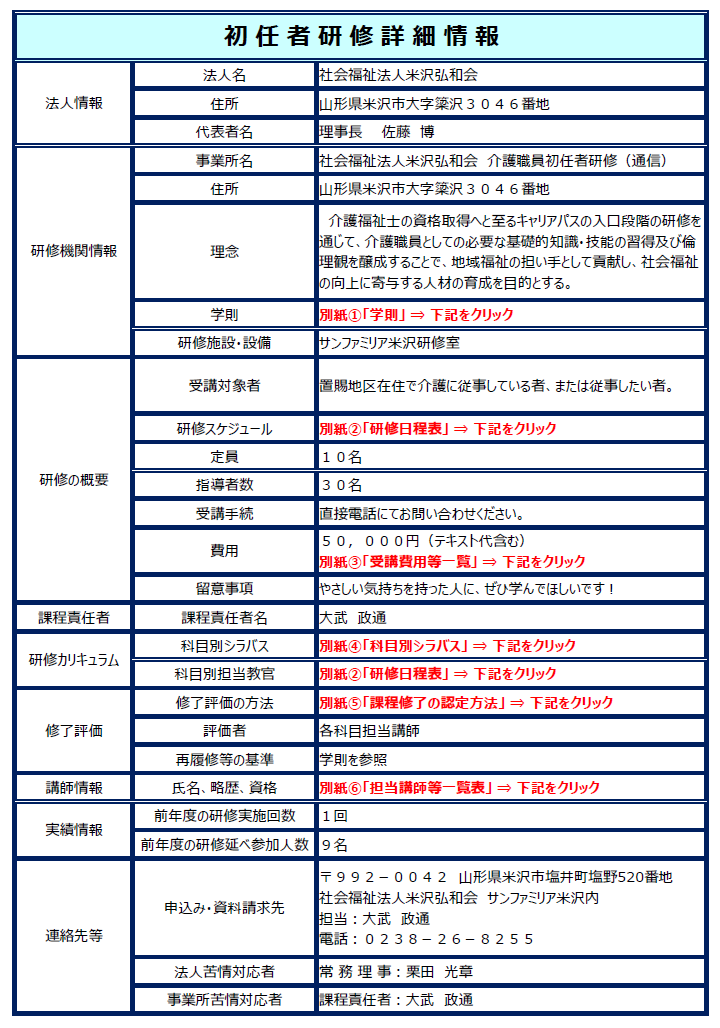
≪NEW≫令和8年6月開講『介護職員初任者研修』について

2026/04/24

  ⇩こちらをクリック
  別紙「学則」
  別紙②「研修日程表」